公司简介: 贵州省建筑设计研究院有限责任公司,创建于1952年,前身为贵州省建筑设计研究院,是我国成立最早的大型建筑设计院之一,2021年完成混合所有制改革,目前属于贵州省国资委监管的国资控股混合所有制企业。
公司拥有国家批准的工程设计:市政行业(给水工程、排水工程、热力工程、道路工程、桥梁工程、城市隧道工程)专业甲级;建筑行业(建筑工程)甲级;风景园林工程设计专项甲级;公路行业(公路)专业乙级;市政行业(环境卫生工程)专业乙级、商务粮行业(冷冻冷藏工程)专业乙级;建筑行业(人防工程)专业乙级;电力行业(变电工程、送电工程)专业丙级,房屋建筑工程监理甲级、市政公用工程监理甲级、机电安装工程监理乙级、工程勘察综合甲级、工程勘察劳务类(工程钻探)、城乡规划编制资质证书甲级、旅游规划乙级、土地规划丙级、地质灾害危险性评估甲级;地质灾害治理工程勘查、设计、施工甲级,建筑工程施工总承包壹级;建筑装修装饰工程专业承包壹级;地基与基础工程专业承包贰级;市政公用工程施工总承包叁级;机电安装施工总承包叁级;特种工程(建筑物纠偏和平移)专业承包;特种工程(结构补强)专业承包,测绘乙级(工程测量、界线与不动产测绘、摄影测量与遥感、地理信息系统工程),工程咨询单位甲级资信证书,工程造价咨询企业信用证明(AAA),是省内专业设置较全、取得资质较高的大型勘察设计咨询企业。七十年的传承与积淀,公司已形成了以勘察设计为主,两端延伸,多元发展、结构合理、特色鲜明的全过程咨询服务一体化业务链。
作为知识和技术密集型企业,公司现有在职职工1500余人,本科学历占总人数的77%,研究生及以上学历占12%。其中,教授级高工100余人,中高级职称700余人,专业技术人员1300余人;此外还拥有一批获得过全国优秀设计院长、全国百名优秀建筑师、全国劳模、全国五一奖章等殊荣的优秀人才。现有国家各类注册证书473个,专家库现有贵州省勘察设计大师13名,贵州省优秀青年勘察设计师31名、贵州省优秀科技工作者2名、国务院政府特殊津贴8名,贵州省政府特殊津贴8名;全国城市更新专家委员会专家,省综合评标专家库专家、省优秀工程科技专家、消防科技评审专家库专家、地震安全性评价技术审查专家、中设协电气分双高专家、贵阳市建筑安全专家库专家等500余人次。
到目前为止,公司工程项目荣获了450余项国家、省部级优秀勘察设计奖、规划奖、咨询成果奖等行业奖项。主编、参编国家和地方技术标准、规范、定额、导则等共110余项。承担国家重点研发计划课题、国家住建部科研项目、贵州省科技厅科技计划项目,贵州省建设科技项目等课题研发共10余项。拥有专利和专有技术14余项,研究范围覆盖了建筑、岩土、暖通、市政等多个专业,与省内高等院校,省内大型施工企业等进行多方合作,对于提高科研成果的工程化、产业化水平,促进我省高新技术产业发展具有重要意义。
同时,公司是贵州省勘察设计协会理事长单位、贵州省土木建筑工程学会支持挂靠单位、贵州省工程咨询协会副会长单位、贵州省工程建设标准化协会副会长单位、贵州省城市规划协会副会长单位、贵州省建筑装饰协会副会长单位、中国勘察设计协会常务理事单位,中国建设监理协会、贵州省建设监理协会、中国建设工程造价管理协会、贵州省建设工程造价管理协会等会员单位。
创立至今,公司始终坚持“社会责任至上,客户价值至上,员工发展至上”的价值理念,朝着“树立行业风尚,追求卓越品质,打造企业品牌”的发展方向不断迈进。现因工作需要,特面向社会招聘各类专业技术人员。
一、招聘条件:
(一)基本条件应聘人员应同时具备以下条件:
1.应聘人员第一学历应为本科及以上学历,所学专业与应聘专业相符;具有工程领域国家一级注册执业资格的可根据持证情况放宽学历限制;
2.遵纪守法、品行端正,愿意履行公司员工义务、能适应公司管理方式,认同公司企业文化;
3.年满18周岁以上、身体健康。
(二)对国家法律、法规规定不得应聘的人员,不予录用。
(三)招聘范围面向社会公开招聘,符合以上基本条件和招聘岗位具体资格条件要求的人员。
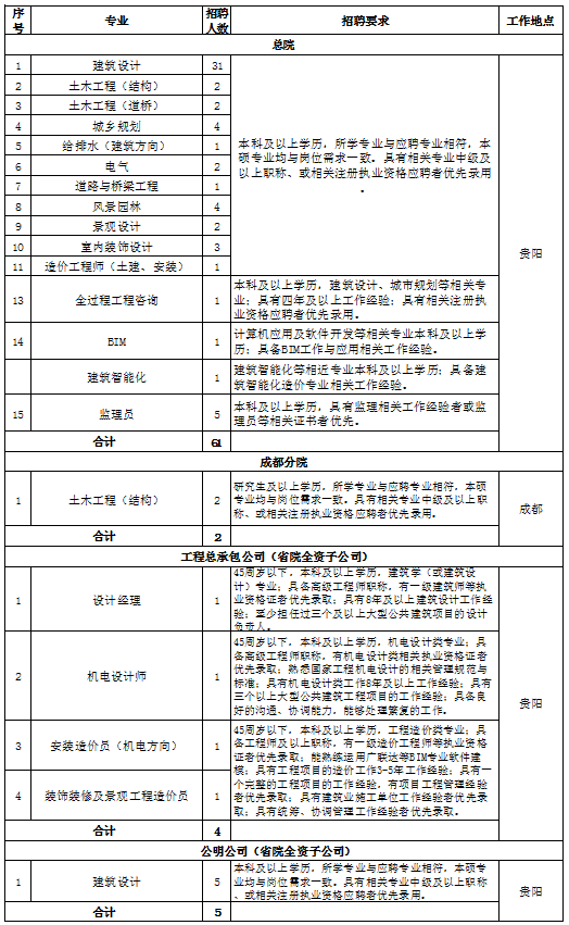
(四)招聘岗位、资格条件及要求
(见下表)

